理解 Spring Boot 自动配置的核心概念及其对开发效率的提升作用。
掌握 @EnableAutoConfiguration 的工作原理及 @SpringBootApplication 的复合结构。
通过实战案例,演示如何仅凭依赖引入即可自动完成 Web 服务器、MVC 框架等复杂配置。
学会分析自动配置的触发条件(类路径依赖、属性配置、现有 Bean)。
在 Spring Boot 诞生之前,构建一个标准的 Spring 应用是一项繁重的任务。开发者需要手动编写大量的 XML 或 Java 配置类来初始化各种基础组件。
传统开发中常见的手动配置任务包括:
配置 DispatcherServlet 以处理 Web 请求。
设置视图解析器(View Resolvers)以渲染页面。
建立数据库连接池并配置数据源(DataSource)。
启用事务管理器(Transaction Manager)。
集成并启动嵌入式服务器(如 Tomcat 或 Jetty)。
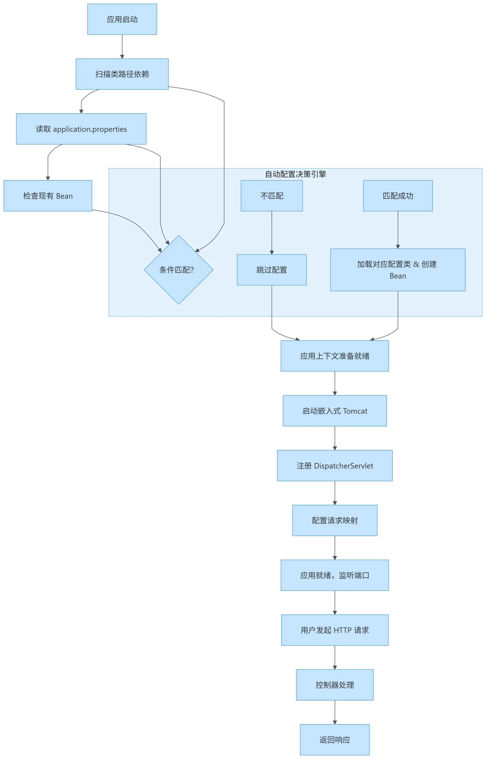
Spring Boot 通过 自动配置(Auto-Configuration) 特性彻底解决了这一痛点。它能够根据项目类路径(Classpath)中存在的依赖库,自动推断并创建所需的 Bean、服务和设置。这不仅大幅减少了样板代码,还显著加快了应用的开发速度。
自动配置的核心驱动力是 @EnableAutoConfiguration 注解。当该注解生效时,Spring Boot 会执行以下逻辑:
扫描类路径:检查项目中引入了哪些依赖库(例如 spring-webmvc、mysql-connector)。
读取属性配置:分析 application.properties 或 application.yml 中的自定义设置。
检查上下文:确认应用中是否已经存在用户手动定义的 Bean。
基于上述信息,Spring Boot 会按需加载预定义的配置类,自动装配应用程序上下文。
核心注解解析:@SpringBootApplication
在实际开发中,我们通常很少直接使用 @EnableAutoConfiguration,而是使用 @SpringBootApplication。这是一个组合注解,它内部包含了三个关键注解:
@Configuration:标识该类为配置类,允许定义 Bean。
@EnableAutoConfiguration:启用自动配置机制。
@ComponentScan:扫描当前包及其子包下的组件(如 @Controller, @Service)。
代码示例:
@SpringBootApplication
public class DemoApplication {
public static void main(String[] args) {
// 启动应用,触发自动配置流程
SpringApplication.run(DemoApplication.class, args);
}
}当应用启动时,Spring Boot 会立即扫描类路径,并根据发现的依赖项自动配置相应的 Bean。
让我们通过一个简单的 Web 应用案例,直观地展示自动配置是如何工作的。
我们可以使用 Spring Initializr 快速生成项目骨架。配置如下:
项目类型:Maven
语言:Java
Spring Boot 版本:最新稳定版
分组 (Group):com.example
构件 (Artifact):auto-config-demo
打包方式:Jar
Java 版本:17 或更高
关键依赖:Spring Boot Starter Web
依赖分析:
引入 Spring Boot Starter Web 后,传递依赖会自动包含:
Apache Tomcat:嵌入式 Web 服务器。
Spring Web MVC:Web 开发框架。
Jackson:JSON 序列化与反序列化支持。
导入项目后,无需任何额外配置,IDE 中将呈现标准的 Maven 目录结构。主启动类已由 Spring Initializr 自动生成。
观察生成的主类,它仅包含 @SpringBootApplication 注解。正是这个注解开启了所有的自动配置魔法。
@SpringBootApplication
public class AutoConfigDemoApplication {
public static void main(String[] args) {
SpringApplication.run(AutoConfigDemoApplication.class, args);
}
}在同一包下创建一个简单的 REST 控制器。注意,我们不需要配置任何 Servlet 或 MVC 相关的 Bean。
@RestController
public class HelloController {
@GetMapping("/hello")
public String hello() {
return "Hello Spring Boot Auto Configuration";
}
}直接运行 AutoConfigDemoApplication 类的 main 方法。
控制台输出观察:
启动日志中会显示 Spring Boot 自动执行了以下操作:
启动嵌入式的 Apache Tomcat 服务器(默认端口 8080)。
自动配置 DispatcherServlet。
启用 Spring Web MVC 框架。
配置请求映射(Request Mapping)和 JSON 消息转换器。
关键点:
开发者无需手动配置:
Web 服务器实例。
Servlet 注册信息。
MVC 的基础设施。
打开浏览器访问以下地址:
http://localhost:8080/hello
页面将直接返回字符串:"Hello Spring Boot Auto Configuration"。这证明了整个 Web 栈已在零配置的情况下成功运行。
